skip to main
|
skip to sidebar
ELETRÔNICA PADRE REUS
Frei Martinho - Paraíba
segunda-feira, 1 de agosto de 2011
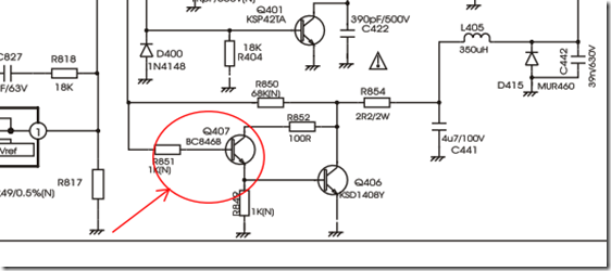
TV CCE HPS 2991 – EFEITO ALMOFADA E HORIZONTAL MUITO ESTICADO.
Defeito: Transistor T 407 em curto.
0 comentários:
Postar um comentário
Postagem mais recente
Postagem mais antiga
Página inicial
Assinar:
Postar comentários (Atom)
O que consertamos?
TVs
Dvds
Eletrodomésticos
Aparelhos de som
Computadores
Receptores de Satélite
Área de Esquemas
BENQ
Ciclotron
Câmeras digitais Sony
Dicas de defeitos (várias marcas)
Dvds CCE
Dvds Century
Dvds Gradiente
Equipamentos
Esquemas de calculadoras Casio
Esquemas de fax
Esquemas de Inverter
Esquemas de monitores
Esquemas de Placa mãe
Esquemas DVDs Britânia
Instrumentos de Bancada
LL Audio
Manuais de serviço ( impressoras)
Manuais e modo de serviços
Memórias diversas
Microondas
Monitor LCD
Notebooks
Philips (Pasta 2)
Receptores Amplimatic
Receptores Century
Receptores Fresat
Receptores Orbisat
Receptores Tecsat
Receptores Visiontec
Som Aiwa
Som Britânia
Som CCE
Som Gradiente
Som Toshiba
Staner
Tv LG
Tvs AIKO
Tvs AIWA
Tvs CCE
Tvs Century
Tvs Cineral
Tvs Gradiente
Tvs Mitisubishi
Tvs PANASONIC
Tvs Philco
Tvs Philco
Tvs Philco - Britânia
Tvs Philips
Tvs Sansung
Tvs Sanyo
Tvs Sharp
Tvs Sony
Tvs Toshiba
Wattsom
Fóruns Essenciais em Eletrônica
Eletrônica2002
Fórum 2011
Fórum do Técnico
Fórum Eletrônica Silveira
Fórum Freebr
Fórum JR-Eletrônica 2001
Fórum now
Fórum Tecnet
Fórum Tectonny
Junta Técnica
Tecnicenter
VT100
Sites de Eletrônica e Informática
Marcelo Eletrônica
Drivers diversos
Tonieletrônica
Manuais de serviços
Sombox ( projetos de som)
Acrisoft.com
Código região DVD
Eletromaniacos
Ronantecnicoeletronico
freebr
Tectonny
Audiorama
Tecnicenter
Eserviceinfo
Electronica-pt
Vasco Eletrônica
Esquemas Eletrônicos
Postagens
fevereiro
(1)
janeiro
(2)
dezembro
(16)
novembro
(20)
agosto
(9)
julho
(13)
setembro
(40)
abril
(7)
Seguidores
Marcadores
Artigos Técnicos
(4)
Circular LG
(1)
Circulares Semp Toshiba
(3)
Cursos
(3)
Dicas de defeitos AIWA e BROKSONIC
(1)
Dicas de defeitos CCE
(14)
Dicas de defeitos Cineral
(2)
Dicas de defeitos GRADIENTE
(5)
Dicas de defeitos LG
(6)
Dicas de defeitos MITSUBISHI
(1)
Dicas de defeitos Panasonic
(2)
Dicas de defeitos PHILCO
(7)
Dicas de defeitos Philips
(11)
Dicas de defeitos POSITIVO
(1)
Dicas de Defeitos Sansung
(4)
Dicas de defeitos Sharp
(1)
Dicas de defeitos Toshiba
(12)
Dicas Técnicas
(3)
Dicas Técnicas e Circulares PHILCO
(1)
Eletrônica
(3)
Equivalências ce chassis Toshiba
(1)
Equivalências Chassis Panasonic
(1)
Equivalências Chassis Philips
(1)
Equivalências Chassis Sony
(1)
Equvalências Chassis Philco
(1)
Mitsubishi Retirar Trava
(1)
Modo de Serviço DAEWOO
(1)
Modo de Serviço de TV CCE
(2)
Modo de Serviço de TV Panasonic
(1)
Modo de Serviço de TV Semp Toshiba
(2)
Modo de Serviço LG
(1)
Modo de serviço Mitsubishi
(1)
Modo de Serviço Panasonic TC29A8
(1)
Modo de serviço Philco
(3)
Modo de serviço Philips
(2)
Modos de Serviço Cineral 21 P CIN-0305
(1)
Options Bytes Philips
(1)
Reset DVD Philips DVP 3005 K
(1)
Reset TV PHILCO
(1)
compteur de visite
0 comentários:
Postar um comentário